BLDC 드라이브의 정류 셀 분석
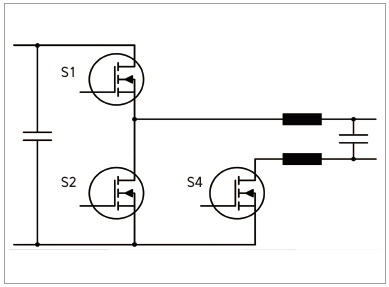
그림 1에서와 같은 하프 브리지 셀을 가지고 모든 FET의 스위칭 동작을 설명할 수 있다. S1과 S2는 벅 구성으로 스위칭하며, S4는 계속적으로 턴온해서 리턴 전류 경로를 제공한다. S1은 능동 스위치이다. S1을 턴온하면 인덕터 전류가 상승한다. S2는 정류기 스위치로서, S1이 턴오프되고 인덕터 전류가 떨어질 때 이의 바디 다이오드가 인덕터 전류를 전도한다. 이 동작은 모터의 동작 사이클의 1/3에 일어난다. 그런 다음 그 다음 하프 브리지로 동일한 동작이 일어난다. MOSFET의 스위치 모드 동작은 높은 dv/dt와 di/dt를 발생시킨다.

▲ 그림 1. 스위칭 셀
dv/dt가 높으면 가장 큰 위험성은 슈트쓰루(shoot-through)이다. S1을 턴온하면 S2에서 결과적인 dv/dt가 게이트와 결합함으로써 전압 스파이크가 발생된다. 이 결합 스파이크가 충분히 높아서 FET의 게이트 문턱 전압에 달하면 브리지의 양쪽 FET 모두가 짧은 순간 동안 온이 됨으로써 션트 저항이나 전해 커패시터 같은 소자들로도 결함을 일으킬 수 있다.
또 다른 위험성은 게이트 발진이다. 이것은 턴온 시에 발생될 수 있다. 높은 di/dt는 FET 패키지와 레이아웃의 소스 인덕턴스에서 전압 강하를 일으킨다. 이 전압이 구동 전압으로 음의 피드백을 형성함으로써 FET 게이트가 그림 3에서와 같이 공진하도록 만든다.

▲ 그림 3. MOSFET 턴온 시에 강한 발진
또한 턴오프 시에 높은 dv/dt는 드레인-게이트 커패시턴스를 통해서 게이트로 결합함으로써 발진을 일으킬 수 있다. 이러한 문제들은 그림 2에서 보는 것과 같이 FET 파라미터, 패키지, 레이아웃 기생 성분들과 관련이 있다. 그러므로 게이트 드라이버 설계 시에 이러한 요인들을 잘 고려해야 한다.

▲ 그림 2. MOSFET, 패키지, 레이아웃, 드라이버의 기생 성분
dv/dt와 애플리케이션에 미치는 영향
dv/dt는 그림 2에서 보는 것처럼 역 커패시턴스 Crss가 전하 Qgd에 의해서 충전될 때 일어난다. 그러므로 Crss 값과 충전 전류 레벨이 dv/dt에 영향을 미치는 두 요인이다. 게이트 저항 Rg 값을 높게 할수록 Crss를 더 낮은 전류로 충전한다. 그러므로 밀러 플래토 시간을 길게 하고 dv/dt를 낮춘다.
MOSFET 바디 다이오드의 역 복구 시에 전류 변화 비율 dIrec/dt는 기생 소스 인덕턴스로 전압을 발생시킨다. 이것은 구동 전압으로 양의 피드백을 형성한다. 이것은 Crss를 더 빠르게 충전하고 더 높은 dv/dt를 발생시킨다. 다이오드가 복구 동작이 잽싸면 dv/dt가 더 높아진다. 또한 그러면 루프 인덕턴스로 인해서 S2에서 전압 오버슈트를 증가시킨다.
턴오프 시에는 CoolMOS CFD2 같은 수퍼정션 FET의 비선형적 커패시턴스 Coss와 높은 전압 Vds로 낮은 Coos 값이 높은 dv/dt로 이어진다. 그럼으로써 낮은 스위칭 손실과 빠른 전압 전이를 달성한다. 하지만 높은 dv/dt를 고려해서 신중한 레이아웃과 게이트 드라이버 설계 기법을 필요로 한다.
CoolMOS CFD2를 사용할 때의 게이트 회로 제안
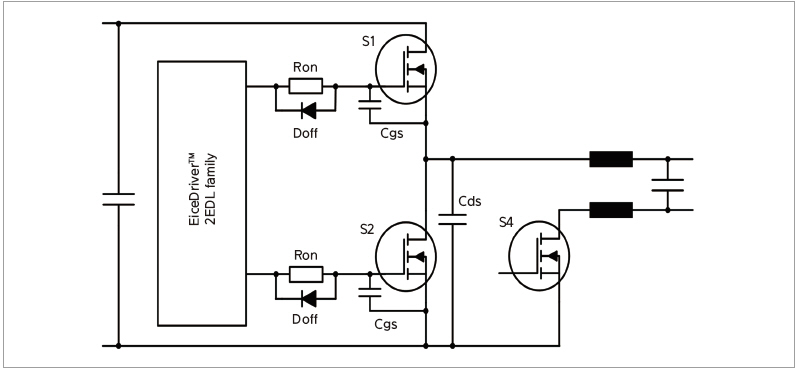
그림 4는 CoolMOS IPD65R420CFD를 사용한 회로를 보여준다. 먼저, 각 브리지의 스위치 노드로 커패시터 Cds=0.47nF을 추가해서 dv/dt를 제한하고 선형화하고 있다. 이렇게 하는 것이 슈트쓰루와 공진 문제를 방지하기 위한 가장 신뢰할 수 있는 방법이다. 모터 드라이브 애플리케이션은 통상적으로 스위칭 주파수가 낮다. 그러므로 이렇게 추가된 커패시터 Cds가 스위칭 손실에 미미하게만 영향을 미친다. 그 밖의 구동 파라미터들은 다음과 같이 선택하고 있다.

▲ 그림 4. CoolMOS CFD2에 EiceDRIVER 2EDL 제품을 사용한 게이트 회로
- Ron=1000Ω → 턴온을 늦추고, 플래토 구간을 길게 하고, dv/dt를 낮춘다.
- Roff=0Ω → 턴오프 시에 GND로의 임피던스를 낮추고, 전압 결합 스파이크를 낮춘다.
- Cgs=0.47nF → Crss/Ciss 비율을 낮추고, 드레인-게이트 또는 밀러 결합 이득을 낮춘다.
- Cds=0.47nF → 턴온 시에 dv/dt를 제어/선형화한다. 그럼으로써 게이트 발진을 제거하고 EMI를 낮춘다.
이 회로는 2EDL05N06PF EiceDRIVER IC를 사용하고 있다. 이 디바이스는 Infineon의 SOI 기술을 적용함으로써 음의 트랜션트 전압에 대한 견고성이 뛰어나다[3]. 또한 뛰어난 특성의 부트스트랩 다이오드를 통합함으로써 높은 전력 밀도와 우수한 가격대 성능비에 대한 요구를 충족한다.
레이아웃 권장 사항
그림 5는 상측 소스 단자와 하측 드레인 단자 사이에 길이를 짧게 함으로써 부유 인덕턴스를 최소화하는 레이아웃을 보여준다. 하단면의 하측 트랜지스터를 상단면의 상측 트랜지스터에 대해서 약간 왼쪽으로 배치하고 있는 것을 알 수 있다. 이렇게 함으로써 두 트랜지스터를 열적으로 분리시켜놓고 있다. 또한 하측 트랜지스터가 해당 게이트 저항에 좀더 가깝게 되었다.

▲ 그림 5. 양면 어셈블리를 사용해서 부유 인덕턴스 최소화하는 레이아웃 예
또한 이렇게 엇갈리게 함으로써 하측 트랜지스터의 드레인 단자가 소스 단자의 바로 밑에 오게 되었다. 그럼으로써 적정한 수의 비아를 사용해서 상측 소스 단자로 가깝게 연결할 수 있다. 그럼으로써 루프 인덕턴스를 최소화한다. 하측 트랜지스터를 상단면에 적절하게 배치하면 양면 어셈블리를 피할 수 있다. 하지만 이렇게 하면 더 많은 면적을 차지할 것이다. 게이트 구동 루프로 잡음과 공진을 줄이기 위해서는 일반적으로 다음과 같은 레이아웃 가이드라인이 권장된다.
- 게이트 드라이버를 게이트에 되도록 가깝게 배치한다.
- 게이트에서 드레인으로 외부적 커패시턴스를 최소화한다.
- 게이트 저항 Rg를 적절히 선택해서 dv/dt를 느리게 한다.
- 전원 접지를 게이트 드라이버 접지로부터 분리시킨다.
- Rg를 게이트 핀에 되도록 가깝게 배치한다.
- 게이트 드라이버와 게이트 사이에 두꺼운 트레이스를 사용한다.
게이트 저항을 게이트 단자에 가깝게 하고 부유 인덕턴스를 낮춤으로써 CoolMOS 트랜지스터로 향상된 성능과 우수한 스위칭 동작을 달성할 수 있다. 그림 6은 이 구동 회로 디자인의 턴온 파형을 보여준다. 게이트 신호가 발진을 일으키지 않고 깨끗하며 드레인-소스 전압이 밀러 플래토 구간에서 천천히 0V로 떨어진다는 것이다. 다른 두 스위칭 브리지도 레이아웃과 구동 회로를 똑같이 한다면 동일한 동작을 예상할 수 있다.

▲ 그림 6. DC 링크 전압 VDC=320V 및 부하 전류 IL=2.5A로 턴온 파형. VDS(빨간색, 50V/div), IL(녹색, 1A/div), VGS(파란색, 10V/div),
PWM(노란색, 5V/div), 시간 스케일 1μs/div.
CoolMOS CFD2는 모터 드라이브 애플리케이션에 사용했을 때 효율 면에서 이점을 거둘 수 있다. 이 글에서는 EiceDRIVER 2EDL 제품을 사용한 게이트 구동 회로 디자인이 발진 없는 스위칭을 달성하는 것을 살펴보았다. 그러므로 CoolMOS CFD2를 드라이브 시스템으로 효율적으로 신뢰하게 작동할 수 있다. 또한 2EDL 제품은 Infineon의 SOI 기술을 적용함으로써 모터 드라이브 애플리케이션의 dv/dt와 관련해서 높은 견고성을 달성하며 CoolMOS CFD2에 대한 제어가 뛰어나다.

울프강 프랭크 인피니언 테크놀로지스





