다양한 조명 애플리케이션에 적합한
LED 드라이버 IC
지난 몇 년 사이 LED 기술을 사용하는 빈도가 빠르게 높아지고 있다.
열 소산, 패키징, 제조 측면이 다양하게 발전함에 따라 LED의 밝기는 더욱 향상되었으며, 더 높은 효율과 더 긴 수명, 더 낮은 가격을 달성할 수 있게 되었다.
Tony Armstrong, 리니어 테크놀로지
LED는 백열등 전구와 달리 번아웃을 일으키는 필라멘트를 이용하지 않으며 더 낮은 온도로 동작한다. 뿐만 아니라 백열등 전구는 소비 에너지의 90%를 열의 형태로 낭비한다.
이러한 이유 때문에 백열등의 경우 발생된 빛을 확산시키기 위한 하우징보다는 히트 싱크에 좀더 가깝게 설계하게 된다.
고전력 또는 고휘도(HB) LED는 광 출력이 중요한 이정표라고 할 수 있는 와트당 100루멘(lm/W)을 이미 넘어섰다. 실제 일부 업체들은 연구소 차원에서 200lm/W를 달성했다고 한다. 그렇다고 하면 LED는 조명 효율(Luminous Efficacy) 측면에서 백열등 전구(통상적인 60W 전구의 경우 대략 14lm/W)를 훨씬 뛰어넘게 된 것이다.
조명 효율이란, 달리 말하면 광원으로부터 발생되는 광 출력의 양(루멘)을 이를 발생시키기 위해 소비되는 전력의 양(와트)과 비교한 것을 말한다. 앞으로 12개월 내에 150lm/W 출력의 LED가 시장에 등장할 것으로 예상된다. 또 다른 부가적인 이점은 LED의 수명이다.
계산 방식에 따라서 다소 차이가 있을 수 있지만, 백색 LED 전구는 수명이 최소한 35,000시간에 달하며 일부 제품은 최대 100,000시간의 수명을 달성한다고 주장하고 있다.
이와 비교했을 때 백열등 전구의 수명은 약 1,000시간에 이른다. 이를 더 쉽게 설명하면, LED 전구는 매일 10시간씩 사용한다고 했을 때 수명이 9.5년에 달하는 반면 표준적인 백열등 전구는 수명이 1/3년밖에 되지 않아 비교도 되지 않을 만큼 짧은 것이다.
또한 HB LED 조명의 가격이 빠르게 낮아지고 있다. LED 기반 전구에 여러 개가 들어가며 LED 전구 가격의 상당 부분을 차지하는 백색 발광 다이오드의 개당 가격이 지난 몇 년 사이에 빠르게 낮아지면서 현재는 이 가격이 1달러 미만에 이르고 있다.
많은 LED 전문 애널리스트들에 따르면, 앞으로 1년 사이에 백열등 전구를 대체하기 위한 용도의 LED 전구 가격은 소비자들이 받아들일 수 있는 수준에 이르게 될 것이라고 한다.
일부 LED 업체들은 대부분 가정에서 흔히 사용하는 75W 백열등 전구에 맞먹는 광 출력이 발생되는 LED 전구를 구동할 수 있는 발광 칩을 설계했다고 밝혔다.
이러한 유형의 LED 칩은 통상적으로 동일한 밝기의 조명을 발생시키기 위해 약 9W의 전력만을 필요로 한다. 이것은 동급의 백열등 전구와 비교했을 때 1/8에도 미치지 못하는 것이다. 그런데 이와 같이 놀라울 정도로 효율적인 LED 조명 전구의 핵심적인 요소는 LED를 구동하기 위해 필요로 하는 회로이다. 이러한 회로의 핵심을 이루는 것이 바로 아날로그 LED 드라이버 IC이다.
오늘날 LED 드라이버 IC가 갖추어야 할 중요한 성능 중 하나는 LED를 적절하게 디밍(조광 제어)할 수 있어야 한다는 것이다.
LED는 DC 전류 레벨이 LED 밝기에 비례하는 정전류 방식을 이용하여 LED 밝기를 조절하며, LED 전류를 조절하여 밝기를 제어하는 방법에는 두 가지가 있다. 첫째는 아날로그 디밍으로, 이 방법은 LED 정전류 레벨을 낮춤으로써 LED DC 전류 레벨을 그에 비례하게 낮추는 것이다. 그런데 LED 전류를 낮추는 방식은 LED 색상을 변하게 하거나 LED 전류를 부정확하게 제어할 수도 있다. 두 번째 방법은, 디지털 혹은 PWM(pulse width modulation) 디밍이다. PWM 디밍은 사람의 눈으로 인식할 수 없는 100Hz 또는 그 이상의 주파수를 이용하여 LED를 온 및 오프로 스위칭하는 것이다. PWM 디밍의 듀티 사이클이 LED 밝기에 비례하며, 온-시간 LED 전류를 동일한 수준으로 유지함으로써(LED 드라이버 IC를 이용하여 설정) 높은 디밍 비율일 때 일정한 LED 색상을 유지할 수 있도록 한다. 이러한 PWM 디밍 기법은 애플리케이션에 따라 최고 30,000 : 1의 디밍 비율로 이용할 수 있다.
특히 HB LED를 구동할 때에는 LED 드라이버 IC가 입력 전압 범위와 필요한 출력 전압 및 전류 요구를 충족하는 변환 토폴로지로 각기 다른 유형의 LED 구성에 따라 충분한 전류 및 전압을 공급할 수 있어야 한다.
오프라인 LED 애플리케이션의 특수한 경우를 제외하고, HB LED 드라이버 IC는 이상적으로 다음과 같은 특성들을 갖추고 있어야 한다.
-
넓은 입력 전압 범위 - 최대 100V
-
넓은 출력 전압 범위 - 최대 100V
-
고효율 변환 - 최대 98%
-
엄격한 LED 전류 매칭 - 온도에 따라 5% 미만
-
저잡음 정주파수 동작 - 최대 2.5MHz
-
독립적인 전류 및 디밍 제어
-
넓은 디밍 비율 범위 - 최대 30,000 : 1
-
다중의 변환 토폴로지 지원 - 벅, 부스트, 벅-부스트, SEPIC
-
다양한 보호 기능 - 개방 LED 스트링 보호, LED 핀에서 VOUT으로 단락 방지, 정확한 저전압 록아웃 임계값 등
-
소형의 콤팩트한 솔루션 풋프린트 및 외부 부품 최소화
자동차 HB LED
대부분의 자동차 전조등 조명에는 아직도 백열등 전구가 사용되고 있다. 하지만 이와 같은 지배적인 위치는 최근 HID(High Intensity Discharge) 램프 및 HB LED 전조등이 약진하면서 위협받고 있다. HID 램프는 고압 수은 램프(High Pressure Mercury Vapor), 고압 나트륨 램프(High Pressure Sodium), 저압 나트륨 램프(Low Pressure Sodium), 금속 할로겐 램프(Metal Halide)를 비롯하여 범용 조명에 이용되는 모든 유형의 HID 램프를 포함한다.
범용 조명 광원은 실내, 건물, 야외 공간에서 작업 및 생활 환경을 제공하는 데 충분히 밝다고 할 수 있다. 이러한 조명으로는 주택용 조명, 상업용 및 산업용 조명, 거리 조명, 자동차 전조등이 있다. 1990년대 후반, HID 제논 램프가 자동차 전조등 조명으로 처음 등장했다. 그러나 이 조명은 제조 비용이 매우 비싸 고급형 차량에만 사용이 한정되었다. 앞으로는 최근에 출시된 HB LED에 밀려 이와 같은 HID 제논 램프의 사용이 빠르게 줄어들 것으로 보인다. 또한 향후 10여년 동안에는 HB LED 전조등이 가장 높은 성장률로 성장할 것으로 예상된다.
자동차 조명 시스템 디자이너들이 당면한 가장 큰 과제 중 하나는 이와 같은 최신 세대의 LED가 제공하는 모든 특성과 이점을 어떻게 최대로 활용하느냐 하는 것이다.
LED는 통상적으로 정밀하고 효율적인 전류 소스와 디밍 기법을 필요로 하기 때문에, LED 드라이버 IC가 다양한 동작 조건에서 이와 같은 요구를 충족할 수 있도록 설계해야 한다. 또한 전원 솔루션이 고도로 효율적이고 견고할 뿐만 아니라 신뢰성이 우수해야 하며, 또한 크기가 콤팩트하고 가격대가 합리적이어야 한다.
아마도 LED를 구동하기에 가장 까다로운 애플리케이션 중 하나가 전조등 어셈블리일 것이다(상향등, 하향등, 주간 주행등, 안개등, 방향 표시등 등). 전조등은 혹독한 자동차 전기 환경에 노출될 뿐만 아니라 변동적인 온도 조건을 큰 폭으로 수용할 수 있도록 설계되어야 하기 때문이다. 또 매우 제한적인 공간 안으로 집어넣을 수 있어야 하며 가격대도 매력적이어야 한다.
자동차 전조등용 새로운 LED 드라이버 IC
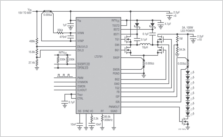
최근 리니어 테크놀로지(Linear Technology)에서 출시한 LT3791은 동기식 4-스위치 벅-부스트 LED 드라이버 및 전압 레귤레이터 컨트롤러로, 자동차 전조등 애플리케이션에 이용되는 HB LED를 구동하는 데 적합하도록 설계되었다.
이 컨트롤러는 입력 전압이 출력 전압보다 높거나, 낮은 혹은 동일한 입력 전압에서 동작할 수 있다. 4.5V∼60V의 넓은 입력 범위와 0V∼60V의 넓은 출력 범위로 동작하며 동작 모드 사이에 매끄러운 전환이 가능하다.
또한 LT3791은 고유의 동기식 벅-부스트 토폴로지를 이용하여 최고 98%에 이르는 동작 효율을 달성할 수 있으므로 열로 낭비되는 전력을 소산시키기 위해 필요한 히트 싱크의 크기와 무게를 크게 줄일 수 있도록 한다.
접지 기반 레퍼런스 전압 피드백 핀(FB)이 다수의 LED 보호 기능을 위한 입력으로 동작하며, 이 컨버터가 정전압 소스로 동작할 수 있도록 한다(그림 1). 개방 또는 단락 LED 조건을 견뎌내고 이에 관해 보고하는 결함 보호 기능을 제공하며, 타이머 기능은 결함이 발생했을 때 LT3791이 시스템을 정지시키거나 재시작할 수 있도록 한다.
이 디바이스는 또한 고유의 전류 모드 토폴로지 및 제어 아키텍처를 이용하며 벅 또는 부스트 모드 시 전류 검출 저항을 이용한다.
그림 1. LT3791을 이용하여 3A LED 어레이를 최대 100W로 구동
산업용 HB LED
산업용 시장은 또 다른 시장 분야이며, 이 시장의 애플리케이션은 고전력 HB LED 드라이버에 대해 또 다른 것을 요구한다. 이러한 애플리케이션은 10A 이상의 LED 전류를 필요로 한다. 이와 같은 애플리케이션으로 DLP 프로젝터, 레이저 드라이버, 건축 조명 등을 들 수 있다.
그런데 10A 이상의 전류를 공급하기 위해서는 설계상 많은 과제가 제기되는데, 그 중 특히 중요한 것이 최종 제품 내에서의 열 관리 문제이다. 이에 리니어 테크놀로지는 이러한 애플리케이션에서 설계 과제를 해결하는 데 적합한 고유의 LED 드라이버를 개발했다.
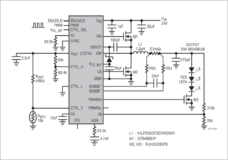
LT3743은 고전류 LED를 구동하기 위해 필요한 정전류를 공급하도록 설계된 동기식 스텝다운 DC/DC 컨버터이다.
LT3743은 최대 20A의 연속 LED 전류나 최대 40A의 펄스형 LED 전류를 공급할 수 있다. LT3743은 고유의 디자인을 채택하여 3-상태 전류 제어가 가능하므로 DLP 프로젝터에 필요한 컬러 믹싱 애플리케이션에 이용하기에 적합하다.
이 제품은 또한 전류 레벨간 전환 시간이 매우 빠르므로(2㎲ 미만) 컬러 믹싱 분해능을 극대화하며 레이저 드라이버 애플리케이션에서 매우 신속한 전류 펄싱을 가능하게 한다.
LT3743은 5.5V∼36V 입력 전압 범위를 이용하므로 산업용, DLP 프로젝션, 건축 조명 등의 다양한 애플리케이션에 이용하는 데 적합하다. LT3743은 공칭 12V 입력을 이용하여 최대 20A의 연속 LED 전류를 공급할 수 있으므로 80와트 이상의 전력을 공급할 수 있다. 펄스형 LED 애플리케이션에서는 12V 입력을 이용하여 최대 40A의 LED 전류를 공급할 수 있으므로 160와트의 피크 전력을 공급할 수 있다. 또한 최고 95%에 이르는 효율을 달성하므로 외부적인 히트 싱크를 필요로 하지 않으며, 그에 따라 열 디자인을 크게 간소화할 수 있도록 한다. 주파수 조절 핀을 이용함으로써 사용자가 주파수를 100kHz에서 1MHz 사이로 프로그램할 수 있어 디자이너가 효율을 극대화할 수 있을 뿐만 아니라 외부 부품의 크기도 최소화할 수 있다.
또한 LT3743은 4mm×5mm QFN이나 열 향상 TSSOP-28 패키지로 제공되므로 매우 콤팩트한 고전력 LED 드라이버 솔루션을 제공한다. 그림 2는 20A의 LED 전류를 공급하는 애플리케이션 회로 예를 나타낸 것이다.
그림 2. LT3743을 이용하여 20A의 LED 전류를 공급하는 애플리케이션 예
LT3743은 PWM 기능과 CTRL_ SELECT 디밍을 모두 제공하며 3가지 LED 전류 레벨로 3,000 : 1 디밍 성능이 가능하므로 DLP 프로젝터에 필요한 것과 같은 컬러 믹싱 애플리케이션에 이용하는 데 적합하다. 또한 LT3743은 고유의 토폴로지를 채택하여 2개의 레귤레이트된 LED 전류 레벨 사이를 2㎲ 이내에 전환할 수 있으므로 RGB 애플리케이션에서 더욱 더 정확한 컬러 믹싱을 가능하게 한다. ±6%의 LED 전류 정확도를 유지함으로써 LED에서 매우 정확한 광 출력 광도(Luminosity)를 달성할 수 있다. 기타 기능으로 출력 전압 레귤레이션, 개방 LED 보호, 과전류 보호, 열 디레이팅 회로 등이 있다.
☆
HB LED가 백열등에 비해 근본적으로 전력 효율이 우수하고 작동 수명이 길기 때문에 이를 사용하는 디자이너들이 늘어나고 있으며 HB LED를 사용하는 애플리케이션이 더욱 더 다양해질 것으로 보인다.
어떤 애플리케이션을 설계할 때 원하는 광 출력으로 요구되는 루멘을 제공할 수 있는, 적합한 LED를 선택하는 것은 전적으로 디자이너의 책임이다. 그런데 대부분의 경우 LED 드라이버 IC가 전반적인 디자인을 크게 향상시킬 수 있다는 점이 과소평가되고 있는 것 같다. 다행히 리니어 테크놀로지와 같은 업체에서 이러한 점을 인식하고 시스템 디자이너들이 작업을 좀 더 수월하게 할 수 있도록, 다양한 기능과 성능 특성이 결합된 혁신적인 IC 제품을 내놓았다.
그러므로 자동차, 산업용, 기타 다양한 분야의 시스템 디자이너들은 더 빠르고 편리하게 자신의 제품을 설계하고 출시할 수 있게 되었다.
리니어 테크놀로지
동기식 스텝다운 DC/DC 컨트롤러 출시
리니어 테크놀로지 코리아는 디지털 전력시스템 관리에 적합한 I2C기반형 PMBus 인터페이스를 갖춘 동기식 스텝다운 DC/DC 컨트롤러(LTC3883/-1)를 출시한다고 밝혔다.
이 디바이스는 전류 모드 스위칭 레귤레이터 성능과 정밀 혼합신호 데이터 수집 기능이 결합되어 전력 시스템의 설계 및 관리를 매우 편리하게 지원한다. 이 제품은 사용하기 편리한 그래픽 사용자 인터페이스로 LTpowerPlayTM 소프트웨어 개발 시스템을 이용할 수 있다.
LTC3883은 디지털 프로그래밍과 역판독이 가능하여 결정적으로 중요한 PoL(point-of-load) 컨버터 기능을 실시간으로 조절하고 모니터할 수 있다. 프로그램 가능한 제어 파라미터에는 출력 전압, 마지닝 및 전류 제한, 입력 및 출력 감독 제한, 스위칭 주파수 및 트랙킹 기능 등이 있다. 온칩 정밀 데이터 컨버터 및 EEPROM은 입력 전압 및 전류뿐만 아니라 출력 전압 및 전류, 듀티 싸이클, 온도 및 오류 로깅을 포함하여 레귤레이터 환경구성 설정 및 텔레매트리 변수를 캡처하여 비휘발성 저장을 가능하게 한다. LTC3883의 환경 구성은 리니어 테크놀로지의 LTpowerPlay GUI 기반 개발 소프트웨어를 이용, 디바이스 I2C 시리얼 인터페이스에서 내부 EEPROM으로 쉽게 저장할 수 있다. 이 컨트롤러는 온칩에 저장된 환경 구성을 통해, 호스트 프로세서에 부담을 주지 않고도 자동으로 동작된다. 또한 출력 전압, 스위칭 주파수, 위상 및 디바이스 어드레스에 따라 외부 레지스터 디바이더를 통해 오류 설정을 선택적으로 구성할 수 있다. 다중 설계는 펌웨어로 쉽게 보정되어 구성될 수 있어 광범위한 애플리케이션에 적합한 단일 하드웨어 설계를 최적화시킨다. 이 컨트롤러는 또한 최대 6개의 페이스까지 구성될 수 있어 여러 개의 IC 중 정확한 공유를 위해 인터리브 및 병렬화될 수 있다. 이에 따라 고전류 및 다중 출력 요건을 위한 입력과 출력 필터링 요건이 최소화된다. 애플리케이션으로는 텔레콤, 데이터콤, 컴퓨팅 및 스토리지 시장에서 사용되는 고전류 ASIC, FPGA 및 프로세서 전원장치가 포함된다.
LTC3883은 컨트롤러 및 게이트 드라이브 파워에 적합한 온보드 LDO의 특징을 제공하며, LTC3883-1은 최고 효율을 위해 외부 바이어스를 가능하게 한다. 두 부품 모두 열 성능이 강화된 5mm×5mm QFN-32 패키지로 공급된다. 온도 범위가 확장된 등급은 -40℃∼105℃ 동작 접합 온도 범위를 제공한다. 산업용 등급의 부품은 -40℃∼125℃의 동작 접합 온도 범위를 제공한다.
















































